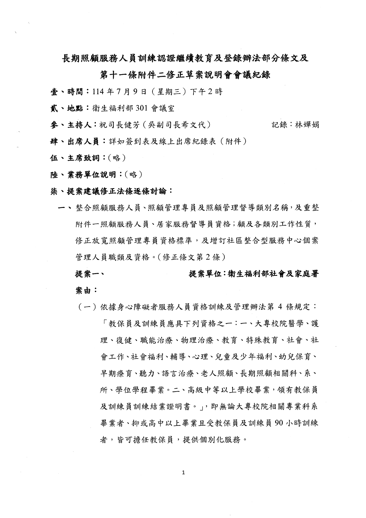
聯盟訊息政府公告2025/07/21衛福部函:檢送本部114年7月9日「長期照顧服務人員訓練認證繼續教育及登錄辦法部分條文及第十一條附件二修正草案說明會」會議紀錄1份,請查照。

2025/07/21衛福部函:檢送本部114年7月9日「長期照顧服務人員訓練認證繼續教育及登錄辦法部分條文及第十一條附件二修正草案說明會」會議紀錄1份,請查照。

2025/08/04

1140037檢送本部114年7月9日「長期照顧服務人員訓練認證繼續教育及登錄辦法部分條文及第十一條附件二修正草案說明會」會議紀錄1份,請查照。_page-00011140037檢送本部114年7月9日「長期照顧服務人員訓練認證繼續教育及登錄辦法部分條文及第十一條附件二修正草案說明會」會議紀錄1份,請查照。_page-00021140037檢送本部114年7月9日「長期照顧服務人員訓練認證繼續教育及登錄辦法部分條文及第十一條附件二修正草案說明會」會議紀錄1份,請查照。_page-00031140037檢送本部114年7月9日「長期照顧服務人員訓練認證繼續教育及登錄辦法部分條文及第十一條附件二修正草案說明會」會議紀錄1份,請查照。_page-00041140037檢送本部114年7月9日「長期照顧服務人員訓練認證繼續教育及登錄辦法部分條文及第十一條附件二修正草案說明會」會議紀錄1份,請查照。_page-00051140037檢送本部114年7月9日「長期照顧服務人員訓練認證繼續教育及登錄辦法部分條文及第十一條附件二修正草案說明會」會議紀錄1份,請查照。_page-00061140037檢送本部114年7月9日「長期照顧服務人員訓練認證繼續教育及登錄辦法部分條文及第十一條附件二修正草案說明會」會議紀錄1份,請查照。_page-00071140037檢送本部114年7月9日「長期照顧服務人員訓練認證繼續教育及登錄辦法部分條文及第十一條附件二修正草案說明會」會議紀錄1份,請查照。_page-00081140037檢送本部114年7月9日「長期照顧服務人員訓練認證繼續教育及登錄辦法部分條文及第十一條附件二修正草案說明會」會議紀錄1份,請查照。_page-00091140037檢送本部114年7月9日「長期照顧服務人員訓練認證繼續教育及登錄辦法部分條文及第十一條附件二修正草案說明會」會議紀錄1份,請查照。_page-00101140037檢送本部114年7月9日「長期照顧服務人員訓練認證繼續教育及登錄辦法部分條文及第十一條附件二修正草案說明會」會議紀錄1份,請查照。_page-00111140037檢送本部114年7月9日「長期照顧服務人員訓練認證繼續教育及登錄辦法部分條文及第十一條附件二修正草案說明會」會議紀錄1份,請查照。_page-00121140037檢送本部114年7月9日「長期照顧服務人員訓練認證繼續教育及登錄辦法部分條文及第十一條附件二修正草案說明會」會議紀錄1份,請查照。_page-00131140037檢送本部114年7月9日「長期照顧服務人員訓練認證繼續教育及登錄辦法部分條文及第十一條附件二修正草案說明會」會議紀錄1份,請查照。_page-00141140037檢送本部114年7月9日「長期照顧服務人員訓練認證繼續教育及登錄辦法部分條文及第十一條附件二修正草案說明會」會議紀錄1份,請查照。_page-00151140037檢送本部114年7月9日「長期照顧服務人員訓練認證繼續教育及登錄辦法部分條文及第十一條附件二修正草案說明會」會議紀錄1份,請查照。_page-0016

台灣社區式長期照顧策略聯盟

本會地址: (600)嘉義市東區民權路60號5樓

連絡電話: (05)277-8388#3242  傳真電話: (05)277-4820